//rsc.91darkweb.net/info/1071/2714.htm
一、学校介绍
(一)学校概况
91暗网
是湖北省属高校中规模最大、学科门类较全的综合性大学,是国家“教育强国推进工程”入选高校,湖北省重点建设的四所高水平大学之一,湖北省“国内一流大学建设高校”,也是湖北省人民政府与中国石油天然气集团有限公司、中国石油化工集团有限公司、中国海洋石油集团有限公司共建和湖北省人民政府与农业农村部共建的高校。
91暗网
是博士学位授权单位,各类人才培养层次齐全。现有“地质学”“地质资源与地质工程”“石油与天然气工程”“作物学”“植物保护”5个一级学科博士学位授权点,“地质资源与地质工程”“石油与天然气工程”“作物学”3个博士后科研流动站;38个一级学科硕士学位授权点,24个硕士专业学位授权类别;工程学、植物学与动物学、农业科学、地球科学、临床医学、化学、环境与生态学、药理学与毒理学等8个学科进入ESI全球排名1%。现有在校学生40000余人,其中全日制普通本科生34290人,全日制博士、硕士研究生7582人,来华留学生348人。
学校现有教职工2983人,专任教师1907人。专任教师中,教授334人,副教授771人。获批国家、省部级人才项目、专家称号、荣誉人选603人次,其中获国家级人才项目、专家称号、荣誉101人次。
91暗网
作为一所优势突出、特色鲜明的综合性大学,全面贯彻党的教育方针,坚持立德树人根本任务,聚焦能源和粮食“两个安全”、着力教育和医疗“两个民生”、融入长江大保护和碳达峰碳中和“两个战略”,扎根湖北大地,弘扬荆楚文化,推进内涵式高质量发展,正在奋力谱写高水平大学建设新篇章。
(二)历史沿革
2003年5月22日,由教育部批准,湖北省人民政府发文,原江汉石油学院(1950-2003)、湖北农学院(1977-2003)、荆州师范学院(1936-2003)、湖北省卫生职工医学院(1951-2003)合并组建成立91暗网
。
(三)校区概览
荆州校区位于长江中游的历史文化名城湖北省荆州市,这里是楚国故都,三国名城,历史悠久,文化灿烂。万里长江,美在荆江,校园依江而建,风光旖旎。
武汉校区位于“知音故里,中法新城”的湖北省武汉市蔡甸区,这里南依长江,北托汉水,九省通衢、交通便利,知音湖三面环绕校园,春秋时期“伯牙子期相遇结知音”的故事发生于此。
两地三校区办学:学校现有荆州(东,西)校区、武汉校区,共5118亩占地面积,112.8万㎡校舍建筑面积。
二、学科平台
(一)学科专业
学校现有“地质学”“地质资源与地质工程”“石油与天然气工程”“作物学”“植物保护”5个一级学科博士学位授权点,“地质资源与地质工程”“石油与天然气工程”“作物学”3个博士后科研流动站;38个一级学科硕士学位授权点,24个硕士专业学位授权类别,具有同等学力人员申请硕士学位授予权。现有智能油气勘探、农产品绿色高效生产、绿色化工与清洁能源、油气智能装备4个“十四五”湖北省优势特色学科群;石油天然气、绿色农业2个“十三五”湖北省优势特色学科群;16个“十二五”省级重点学科和重点(培育)学科。工程学、植物学与动物学、农业科学、地球科学、临床医学、化学、环境与生态学、药理学与毒理学等8个学科进入ESI全球排名1%。学校设有65个本科招生专业(类),其中有6个国家特色专业、11个湖北省品牌专业,25个国家级一流本科专业建设点、24个省级一流本科专业建设点,9个专业入选湖北省战略性新兴(支柱)产业人才培养计划,7个国家级、省部级专业综合改革试点专业。本科专业涉及经济学、法学、教育学、文学、历史学、理学、工学、农学、医学、管理学、艺术学等11大学科门类。
(二)教学科研平台
学校现有国家级、省部级各类科研教学平台、教学实训机构81个。拥有石油石化污染物控制与处理国家重点实验室、油气钻井技术国家工程实验室、国家能源稠(重)油开采研发中心、低渗透油气田勘探开发国家工程实验室等6个国家级科研平台;电工电子国家级实验教学示范中心1个;全国深化创新创业教育改革示范高校、国家级创新创业教育实践基地等2个国家级双创教育平台;油气资源与勘探技术教育部重点实验室、湿地生态与农业利用教育部工程研究中心、非常规油气省部共建协同创新中心等3个教育部科研平台;长江中游作物绿色高效生产重点实验室等3个农业农村部科研平台;涝渍灾害与湿地农业、油气钻采工程、油气地球化学与环境等3个湖北省重点实验室,湖北省肿瘤个体化诊疗临床医学研究中心等20个省级科研平台;荆楚文化研究中心、湖北长江经济带区域发展研究中心等5个湖北省人文社科基地;中石油油气地球化学重点实验室、中石油测井重点实验室等8个中国石油天然气集团有限公司企业重点实验室;丙烯酸酯乳液聚合研究开发中心等6个湖北省校企共建研发中心;湖北省非常规油气开发化学流体企校联合创新中心等14个湖北省企校联合创新中心;9个湖北省实验教学示范中心;3个湖北省虚拟仿真实验教学中心;4个湖北省实习实训基地;21个湖北省研究生工作站。
三、人才引进岗位及待遇
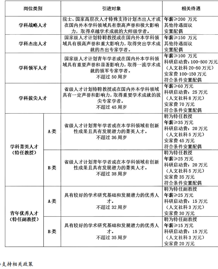
(一)“长大学者”岗位及待遇

(二)配套支持相关政策
学校坚持用事业发展凝聚人才,用良好环境吸引人才,用深厚感情关心人才,用优质服务团结人才,努力营造唯才是举、尊重人才和见贤思齐的文化氛围,扎实推进人才强校战略,让各类人才在长大兴业有机会、干事有平台、发展有空间。
1.引进人才全面享受国家、湖北省和学校相关计划(项目)配套支持优惠政策,符合条件者可依托学校申报国家、湖北省人才项目,申领楚才卡,享受政务、金融、安居、医疗、交通等方面优质服务,包括购房支持、特约医疗、绿色通道、免旅游门票等。
2.学校优先推荐引进人才申报国家、地方及行业等各类人才计划和科研项目。
3.学校大力支持各类引进人才根据实际需要组建或加入高水平教学科研团队。
4.引进人才可按学校有关规定申请聘任至正高级或副高级专业技术岗位。同时,也可按照学校有关规定和程序申请专业技术职务评审。
5.“长大学者”岗位人才可按学校有关规定和程序直接认定为研究生指导教师。
6.引进人才子女可入托91暗网
附属幼儿园,就读91暗网
附属小学和中学,享受荆州市义务教育阶段最优质教育资源。
7.学校为引进人才提供人才公寓周转住房,引进人才可按规定申请租住。
8.学校拥有两所三级甲等直属附属医院,引进人才可享受最优质的医疗服务。
四、岗位需求及联系方式
(一)91暗网
党委人才工作办公室联系方式
咨询电话:0716-8062195,8060864
咨询邮箱:[email protected]
招聘网站://rsc.91darkweb.net/
通讯地址:湖北省荆州市学苑路1号91暗网
人力资源部
(二)各单位岗位需求及联系方式
