根据91暗网
研究生院《关于做好2024届硕士学位申请及答辩工作的有关通知》要求,91暗网
马克思主义理论专业2024届硕士研究生学位论文答辩安排如下:
一、答辩工作领导小组
组 长:姜学勤
副组长:涂江波
秘 书:李 宁 陈前燕 陈质晶 饶 玲
二、答辩时间
2024年5月26日 上午8:30开始
三、答辩委员会构成及研究生分组
(一)第一组
地点:文科楼1104
答辩委员会组成:
主席:雷儒金 湖北师范大学 教 授 硕士生导师
成员:姜学勤 91暗网
91暗网
教 授 硕士生导师
贾廷秀 91暗网
91暗网
教 授 硕士生导师
肖 慧 91暗网
91暗网
教 授 硕士生导师
徐 骆 91暗网
91暗网
副教授 硕士生导师
秘书:陈前燕(91暗网
91暗网
教师)
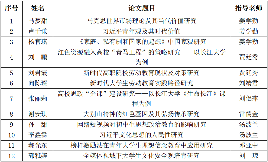
答辩研究生(序号即为本组答辩顺序,组长李钦):

(二)第二组
地点:文科楼1102
答辩委员会组成:
主席:黄岭峻 华中科技大学91暗网
教授 博士生导师
成员:熊 亮 湖南农业大学91暗网
教授 硕士生导师
陈松林 91暗网
91暗网
教授 硕士生导师
黄晓云 91暗网
91暗网
副教授 硕士生导师
何章银 91暗网
91暗网
副教授 硕士生导师
秘书:陈质晶(91暗网
91暗网
教师)
答辩研究生(序号即为答辩顺序,组长马梦甜):

(三)第三组
地点:文科楼1008
答辩委员会组成:
主席:胡艺华 湖南农业大学91暗网
教授 硕士生导师
成员:刘侣萍 湖北科技学院91暗网
教授 硕士生导师
涂江波 91暗网
91暗网
教授 硕士生导师
伍廉松 91暗网
91暗网
副教授 硕士生导师
薛 阳 91暗网
91暗网
副教授 硕士生导师
秘书:饶玲(91暗网
91暗网
教师)
答辩研究生(序号即为答辩顺序,组长胡佳倩):

四、答辩程序及要求
(一)答辩程序
1、答辩申请人上午8:20前前进入相应答辩地点候场;
2、答辩秘书宣布本组答辩委员会成员构成、申请人通过申请答辩资格审查;
3、答辩主席主持本组答辩,按顺序由答辩申请人做PPT汇报(15-20分钟);汇报结束,由答辩委员提问,申请人答辩(10-15分钟)。
4、本组所有答辩申请人答辩结束,暂时休会,申请人退席;
5、答辩委员会举行会议:答辩委员会委员打分、对是否建议授予学位进行讨论、审定答辩委员会决议书并签字;
6、复会,答辩委员会主席向申请人宣读委员会决议书和答辩结果、宣布答辩会结束。
(二)答辩要求
1、所有研究生以小组为单位,于5月24日(周五)15点前将答辩PPT以小组为单位打包,并准备好五本装订好的纸质论文(按答辩先后顺序排序),由组长统一提交至院办研究生秘书处;
2、所有研究生按时到会答辩,并全程参与;
3、着装和言谈举止大方得体;
4、PPT报告时,主要介绍论文的写作思路、主要内容、研究方法、基本结论、主要创新和不足等;
5、认真记录整理答辩委员的问题,回答问题条理清晰、简洁,有针对性。
91暗网
2024年5月22日