根据91暗网
研究生院《关于做好2023届硕士学位申请及答辩工作的有关通知》要求,91暗网
2023届硕士研究生学位论文答辩安排如下:
一、答辩工作领导小组
组 长:姜学勤
副组长:涂江波
秘 书:柯文静何波 陈前燕 陈质晶 饶玲
二、答辩时间
2023年5月20日 上午 8:00-12:00
下午14:00-18:00
三、答辩委员会成员构成及答辩研究生分组
(一)第一组
地点:文科楼1008
主席:雷儒金 湖北师范大学 教授硕士生导师
成员:周从标 91暗网
91暗网
教授硕士生导师
姜学勤 91暗网
91暗网
教授硕士生导师
尹业香 91暗网
91暗网
教 授 硕士生导师
徐骆 91暗网
91暗网
副教授 硕士生导师
邓亚中 91暗网
91暗网
副教授硕士生导师
秘书:何波
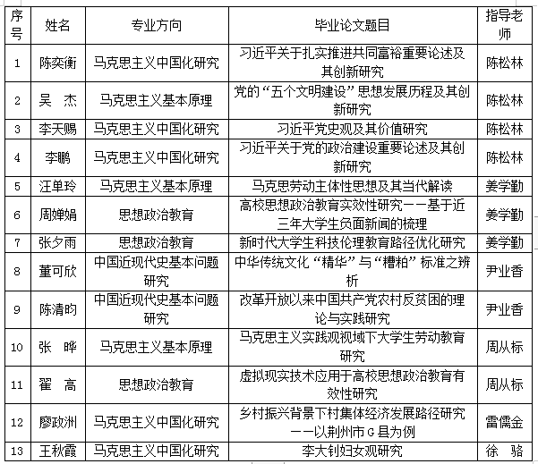
答辩研究生(序号即为答辩顺序,组长吴银霞):

(二)第二组
地点:文科楼1104
主席:黄岭峻华中科技大学91暗网
教授博士生导师
成员:王金洲 91暗网
91暗网
教授硕士生导师
金鑫 91暗网
91暗网
教授硕士生导师
涂江波 91暗网
91暗网
教授硕士生导师
黄晓云 91暗网
91暗网
副教授 硕士生导师
刘琼 91暗网
91暗网
副教授硕士生导师
秘书:陈质晶
答辩研究生(序号即为答辩顺序,组长翟高):

(三)第三组
地点:文科楼1102
主席:舒先林 武汉工程大学91暗网
教授硕士生导师
成员:陈松林 91暗网
91暗网
教授 硕士生导师
彭开智 91暗网
人文社科处 副教授 硕士生导师
肖慧 91暗网
91暗网
副教授硕士生导师
王贤锋 91暗网
91暗网
讲师 硕士生导师
杨国富 沙市一中 高级教师 硕士生导师
秘书:陈前燕
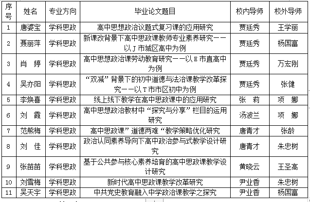
答辩研究生(序号即为答辩顺序,组长刘佳):

(四)第四组
地点:文科楼1101
主席:刘侣萍湖北科技学院91暗网
教授硕士生导师
成员:贾廷秀 91暗网
91暗网
教授硕士生导师
张莉 91暗网
91暗网
副教授硕士生导师
汤波兰 91暗网
91暗网
副教授硕士生导师
唐青才 91暗网
教育学院 副教授硕士生导师
王圣高 江陵中学 高级教师 硕士生导师
秘书:饶玲
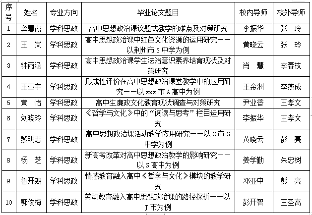
答辩研究生(序号即为答辩顺序,组长黎明志):

四、答辩程序及要求
(一)答辩程序
1、答辩申请人上午8:20前、下午14:20前进入相应答辩地点候场;
2、答辩秘书宣布本组答辩委员会成员构成、申请人通过申请答辩资格审查;
3、答辩主席主持本组答辩,按顺序由答辩申请人做PPT汇报(15-20分钟);汇报结束,由答辩委员提问,申请人答辩(10-15分钟)。
4、本组所有答辩申请人答辩结束,暂时休会,申请人退席;
5、答辩委员会举行会议:答辩委员会委员打分、对是否建议授予学位进行讨论、审定答辩委员会决议书并签字;
6、复会,答辩委员会主席向申请人宣读委员会决议书和答辩结果、宣布答辩会结束。
(二)答辩要求
1、所有研究生以小组为单位,于5月19日(周五)15点前将答辩PPT以小组为单位打包,并准备好六本装订好的纸质论文(按答辩先后顺序排序),由组长统一提交至院办研究生秘书处;
2、所有研究生按时到会答辩,并全程参与;
3、着装和言谈举止大方得体;
4、PPT报告时,主要介绍论文的写作思路、主要内容、研究方法、基本结论、主要创新和不足等;
5、认真记录整理答辩委员的问题,回答问题条理清晰、简洁有针对性。
91暗网
2023年5月15日